Mở một câu lạc bộ (CLB) bida không đơn thuần là việc bạn thuê một mặt bằng, mua vài chiếc bàn về đặt xuống là có thể đón khách. Trong bối cảnh cạnh tranh khốc liệt hiện nay, thiết kế quán bida đẹp và mang trải nghiệm chuyên nghiệp mới là “chìa khóa vàng” để giữ chân cơ thủ.
Với hơn 10 năm kinh nghiệm đồng hành và setup quán bida cho hàng trăm đối tác trên toàn quốc, đội ngũ kỹ thuật của Dyna VietNam hiểu rõ từng “nỗi đau” của chủ đầu tư: Từ việc bố trí khoảng cách bàn sao cho không đụng cơ, ánh sáng sao cho không chói mắt, cho đến việc kiểm soát chi phí thi công quán bida. Bài viết này sẽ cung cấp cho bạn một cái nhìn tổng quan và chuẩn xác nhất để hiện thực hóa một không gian bida đẳng cấp.

1. Tại sao thiết kế CLB bida đẹp lại quyết định 80% tỷ lệ giữ chân khách?
Nhiều người lầm tưởng khách đến chơi bida chỉ quan tâm đến chất lượng bàn. Đúng, bàn bida chuẩn là yếu tố cốt lõi, nhưng thiết kế clb bida đẹp mới là yếu tố quyết định khách có muốn quay lại hay không.
Một không gian được thiết kế tốt giải quyết được các vấn đề sau:
- Trải nghiệm không giới hạn: Người chơi không bị ức chế bởi việc không gian quá chật hẹp, phải nhường góc đánh cho bàn bên cạnh.
- Nâng tầm dịch vụ: Không gian lounge chờ sang trọng, khu vực hút thuốc riêng biệt, quầy bar check-in đẹp mắt sẽ kích thích khách hàng chi tiêu thêm cho F&B (đồ ăn, thức uống).
- Định vị thương hiệu: Một thiết kế quán bida hiện đại giúp bạn dễ dàng thu hút tệp khách hàng trẻ, dân văn phòng sẵn sàng chi trả mức giá giờ chơi cao hơn.
2. Tiêu chuẩn vàng trong thiết kế quán bida hiện đại (Từ chuyên gia Dyna VietNam)
Để thiết kế quán bida đạt chuẩn, chúng ta không thể làm theo cảm tính. Mọi centimet trong không gian đều phải tuân theo tiêu chuẩn kỹ thuật nghiêm ngặt. Dưới đây là những nguyên tắc thiết kế và thi công mà Dyna VietNam luôn áp dụng cho khách hàng của mình.

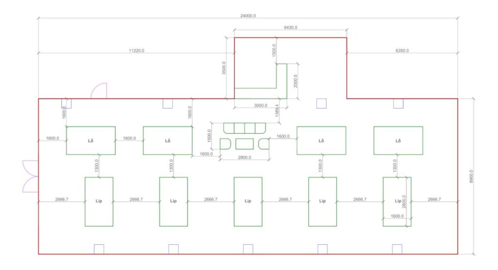
2.1. Tối ưu khoảng cách và sơ đồ bố trí bàn
Đây là sai lầm phổ biến nhất của các quán bida tự phát. Để tham lam số lượng bàn, nhiều chủ quán đã bóp nghẹt không gian di chuyển. Theo tiêu chuẩn thi đấu quốc tế mà Dyna VietNam áp dụng:
- Khoảng cách từ mép bàn đến tường: Tối thiểu phải đạt 1.5m – 1.8m để cơ thủ có thể thoải mái thực hiện các cú đánh sát băng mà không bị “cấn” gậy.
- Khoảng cách giữa hai bàn bida: Phải duy trì ở mức 1.7m – 2m. Nếu không, hiện tượng “đụng mông, đụng cơ” giữa hai bàn đang chơi cùng lúc sẽ thường xuyên xảy ra, gây khó chịu cực kỳ lớn.
- Việc thiết kế clb bida phải chừa các luồng giao thông chính (lối đi lại của nhân viên phục vụ và khách) tối thiểu 1.2m.
2.2. Hệ thống ánh sáng – Linh hồn của quán bida
Khác với quán cafe, ánh sáng trong quán bida cần sự tập trung cao độ nhưng không được gây lóa mắt.
- Đèn rọi bàn: Là loại đèn LED panel chữ nhật hoặc đèn chao thả chuyên dụng, ánh sáng trắng hoặc trung tính (nhiệt độ màu từ 4000K – 6000K). Cường độ sáng phải phân bổ đều khắp mặt nỉ, không tạo bóng đen đổ xuống bi.
- Đèn không gian chung: Trong mô hình thiết kế quán bida hiện đại, chúng tôi khuyên dùng ánh sáng vàng ấm (Warm White) cường độ thấp ở các khu vực ghế chờ, quầy bar để tạo sự thư giãn, làm nổi bật “sân khấu chính” là những chiếc bàn bida sáng rực.

2.3. Lựa chọn vật liệu sàn và tiêu âm
Tiếng ồn luôn là vấn đề đau đầu. Quá nhiều tiếng bi va chạm, tiếng cười nói sẽ biến không gian thành một cái chợ.
- Sàn: Nên sử dụng thảm trải sàn hoặc sàn nhựa giả gỗ có độ bám dính tốt. Tuyệt đối hạn chế dùng gạch men bóng vì dễ gây trơn trượt cho người chơi khi họ phải rướn người đánh bi, đồng thời gạch men cũng dội âm rất mạnh.
- Trần và tường: Nên tích hợp các vật liệu tiêu âm, lam gỗ, mút xốp hoặc trần thạch cao khối để triệt tiêu tiếng vang.
3. Quy trình thi công quán bida chuyên nghiệp tại Dyna VietNam
Để biến bản vẽ thành hiện thực, quy trình thi công quán bida đòi hỏi sự phối hợp nhịp nhàng giữa nhiều đội thợ. Một quy trình chuẩn tại Dyna VietNam sẽ bao gồm:
- Bước 1: Khảo sát hiện trạng & Đo đạc. Các kỹ sư của chúng tôi sẽ đến tận nơi để đo kích thước thực tế, kiểm tra dầm cột, đường điện, đường nước.
- Bước 2: Lên Layout 2D & Sơ đồ công năng. Tính toán chính xác số lượng bàn bida tối đa có thể đặt mà vẫn đảm bảo tiêu chuẩn 1.5m – 1.8m.

- Bước 3: Dựng phối cảnh 3D. Giúp chủ đầu tư hình dung rõ nét về màu sắc, ánh sáng, phong cách nội thất của CLB.
- Bước 4: Thi công phần thô & Cải tạo mặt bằng. Bao gồm làm trần, sàn, đi lại hệ thống điện mạng, hút mùi, điều hòa.
- Bước 5: Lắp ráp bàn bida & Setup hệ thống. Đội ngũ kỹ thuật viên lành nghề của Dyna VietNam sẽ tiến hành căn chỉnh độ cân bằng của bàn (bằng máy Laser hiện đại), lắp đặt bi, cơ, lơ, máng đèn.
- Bước 6: Nghiệm thu & Vận hành. Kiểm tra tổng thể, hướng dẫn nhân viên cách bảo dưỡng nỉ, lau bi và vệ sinh bàn hàng ngày.
4. Xu hướng thiết kế quán bida hiện đại hot nhất năm nay
Nếu bạn đang tìm kiếm ý tưởng để tạo sự khác biệt, hãy tham khảo các phong cách thiết kế clb bida đẹp đang làm mưa làm gió:
- Phong cách Industrial (Công nghiệp): Trần bê tông thô, ống thông gió lộ thiên sơn đen, kết hợp với ánh sáng neon hắt tường, lam gỗ. Rất phù hợp với khách hàng trẻ (Gen Z).
- Phong cách Lounge / Club: Kết hợp giữa bida và quầy Bar pha chế chuyên nghiệp. Ghế sofa da cao cấp, nhạc Deep House thư giãn, ánh sáng mờ ảo.
- Phong cách Hi-tech (Công nghệ cao): Sử dụng dải đèn LED RGB chạy dọc viền tường, màn hình LED lớn phát trực tiếp các giải đấu Billiards quốc tế, tạo cảm giác vô cùng năng động.
5. Chuyên mục Q&A: Giải đáp thắc mắc cùng Chuyên gia Dyna VietNam
Hỏi: Setup quán bida trọn gói tốn khoảng bao nhiêu thời gian?
Dyna VietNam đáp: Thông thường, với mặt bằng có sẵn không phải xây mới, thời gian từ lúc chốt bản vẽ thiết kế đến khi hoàn thiện thi công và ráp bàn rơi vào khoảng 15 – 25 ngày. Tuy nhiên, thời gian này có thể dao động tùy thuộc vào quy mô và độ phức tạp của phần nội thất.
Hỏi: Diện tích mặt bằng của tôi hơi méo và có nhiều cột giữa nhà, có setup được không?
Dyna VietNam đáp: Hoàn toàn được. Đây là lúc kinh nghiệm thiết kế quán bida lên tiếng. Đội ngũ kỹ thuật của chúng tôi sẽ thiết kế layout lách qua các cột, biến các cột trụ thành điểm nhấn trang trí (như ốp gương, làm kệ để cơ) hoặc làm khu vực ghế ngồi chờ để tối ưu triệt để những góc chết.
Hỏi: Nên tự mua vật tư về mướn thợ làm hay chọn đơn vị thi công quán bida trọn gói?
Dyna VietNam đáp: Việc tự làm có thể tiết kiệm một chút chi phí ban đầu nếu bạn rành về vật liệu. Tuy nhiên, bida là ngành đặc thù. Nếu thợ đi điện không đúng công suất cho dàn lạnh, hoặc lót sàn không phẳng dẫn đến chân bàn bida bị nghiêng, bạn sẽ tốn kém chi phí sửa chữa gấp nhiều lần. Chọn đơn vị trọn gói như Dyna VietNam sẽ giúp bạn có chế độ bảo hành đồng bộ và tránh rủi ro kỹ thuật.
LIÊN HỆ & TƯ VẤN
Quý khách có thể liên hệ qua các kênh sau để được tư vấn, báo giá và đặt hàng:
|
|
Ngoài ra, quý khách có thể ghé thăm trực tiếp Văn phòng của Dyna Vietnam tại TP. HCM để trải nghiệm sản phẩm:
Khi mua hàng tại Dyna Vietnam, quý khách hoàn toàn yên tâm về chất lượng sản phẩm, được áp dụng chính sách bảo hành dài hạn và hỗ trợ kỹ thuật chuyên nghiệp. Đặc biệt, các khách hàng hợp tác mở CLB còn nhận được nhiều ưu đãi hấp cấp khác.
Dyna VietNam
Nhà phân phối độc quyền bàn Bida chuẩn thi đấu
Đội ngũ Dyna VietNam tự hào với nhiều năm kinh nghiệm trong ngành công nghiệp Billiards. Chúng tôi là nhà phân phối trực tiếp các dòng bàn thi đấu quốc tế. Mọi bài viết đều được biên tập và kiểm duyệt khắt khe bởi các chuyên gia kỹ thuật nhằm mang đến thông tin chính xác, giá trị nhất cho cộng đồng cơ thủ.







